This website requires JavaScript.
Explore
Help
Register
Sign In
lostecho
/
mall-swarm
Watch
1
Star
0
Fork
0
You've already forked mall-swarm
Code
Issues
Pull Requests
Actions
Packages
Projects
Releases
Wiki
Activity
Files
0da3e4e0ae7518945103385bd73f51d733f755d0
mall-swarm
/
document
/
resource
/
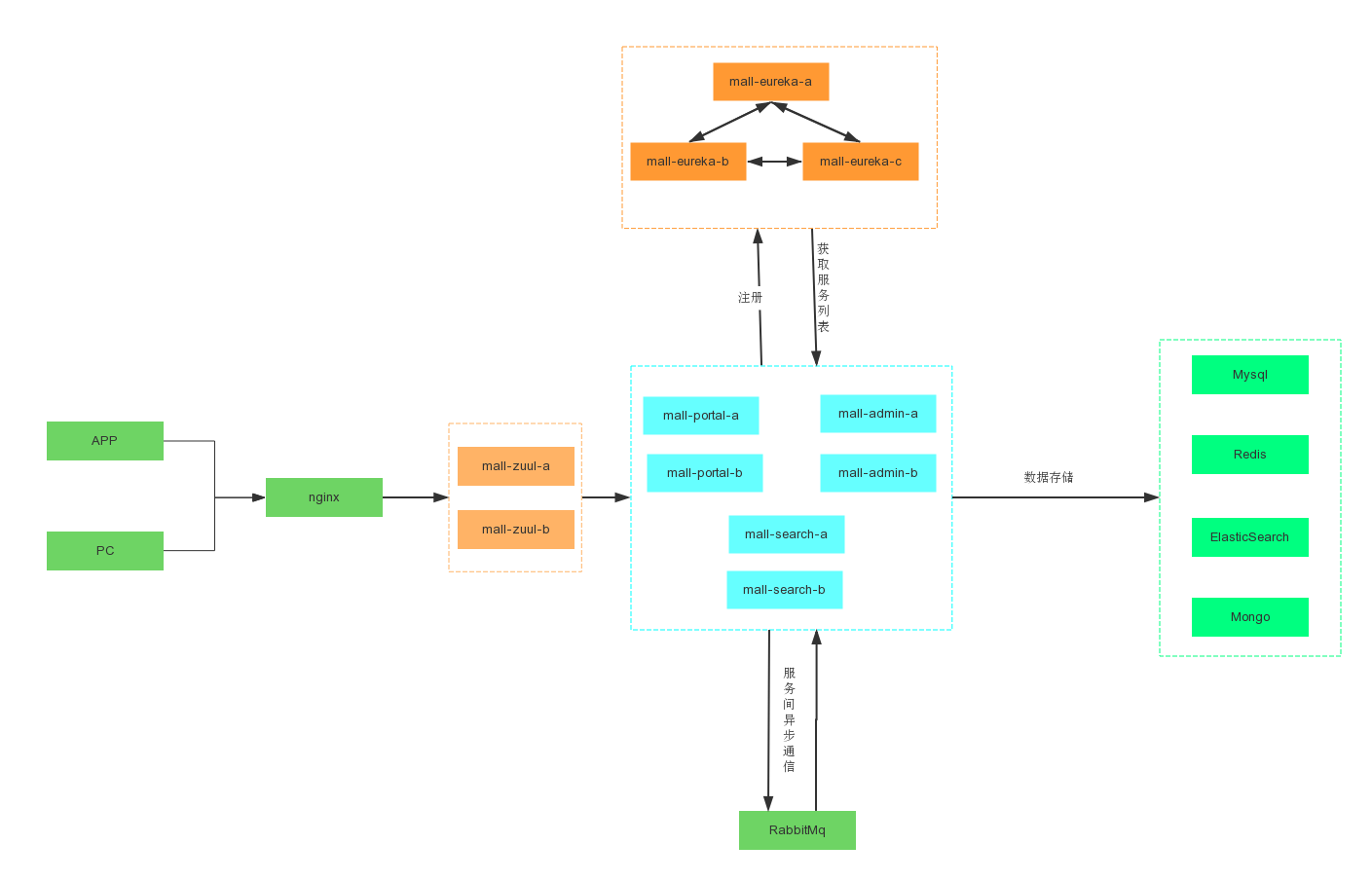
mall_system_arch.png
zhh
fbf78840bd
添加系统架构图
2018-11-26 16:40:59 +08:00
46 KiB
1409x905px
Raw
History
Reference in New Issue
View Git Blame
Copy Permalink